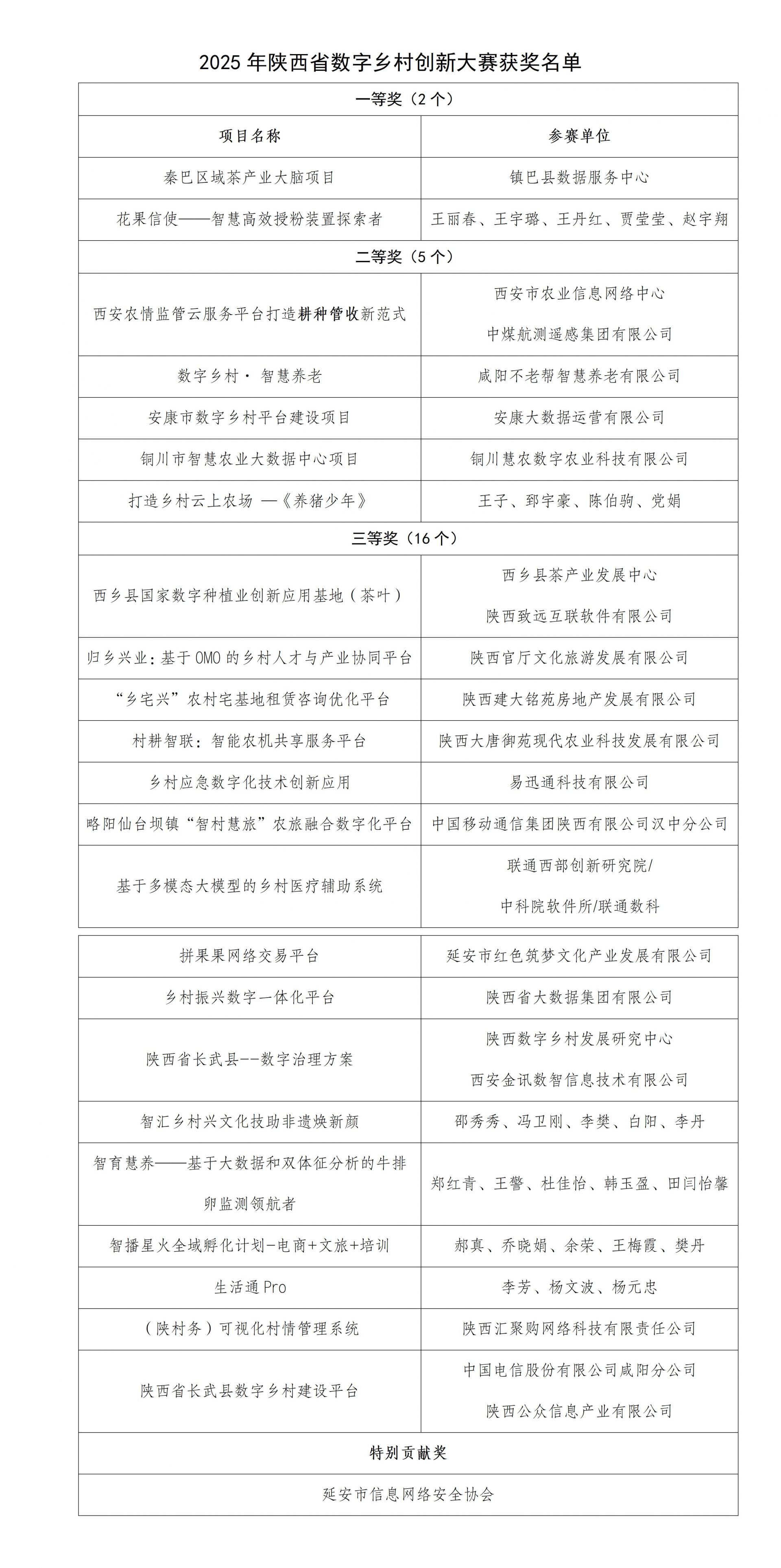
10月19日,由陕西省互联网信息办公室主办,延安市互联网信息办公室、吴起县委、吴起县人民政府承办的2025年陕西省数字乡村创新大赛在延安吴起县举办。
大赛设置乡村数字富民产业、乡村数字治理、乡村数字惠民服务、乡村数字文化、智慧美丽乡村五个赛道,近百个来自省内科技企业、事业单位、高校团队及新型农业经营主体参赛,展开激烈角逐。
经过项目路演、答辩、评审,评选出大赛一等奖2个,二等奖5个,三等奖16个。其中,秦巴区域茶产业大脑项目和花果信使——智慧高效授粉装置探索者项目活动一等奖。

主办单位:陕西省农业农村厅 陕西省乡村振兴局 陕西广电融媒体集团(台)
10月19日,由陕西省互联网信息办公室主办,延安市互联网信息办公室、吴起县委、吴起县人民政府承办的2025年陕西省数字乡村创新大赛在延安吴起县举办。
大赛设置乡村数字富民产业、乡村数字治理、乡村数字惠民服务、乡村数字文化、智慧美丽乡村五个赛道,近百个来自省内科技企业、事业单位、高校团队及新型农业经营主体参赛,展开激烈角逐。
经过项目路演、答辩、评审,评选出大赛一等奖2个,二等奖5个,三等奖16个。其中,秦巴区域茶产业大脑项目和花果信使——智慧高效授粉装置探索者项目活动一等奖。

在“绿水青山就是金山银山”理念的引领下,商洛市生态环境质量持续向好,生态价值转化成势见效,“中国康养之都”的影响力正在持续提升。5月25日,来自全国的10位院士专家齐聚商洛,为秦岭生态保护建言献策。记者就秦岭生态保护及乡村振兴等话题专访中国科学院院士陈发虎。[详细]